Home Profile ご挨拶 Contact Link
[38]  [39]  [40]  [41]  [42]  [43]  [44]  [45]  [46]  [47]  [48


コロナ問題で市町の独自の施策が進んでいます。

兵庫県内の状況が紹介されています。

福崎町も積極的な展開が望まれます。

拍手[3回]



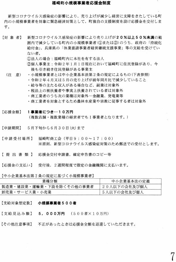
5月15日の臨時議会で決定したコロナ対策。

小規模事業者応援金についての問い合わせがありました。

取りあえず議会資料をだしておきます。

金額は10万円、

取扱は福崎町商工会です。

申込み期間は5月下旬から6月30日まで。

支払は、受付後二週間程度で振込み。

拍手[4回]



福崎町のコロナ対策の補正予算(案)が届きました。

一人10万円の給付金は町からの申請書発送は18日。

給付は5月中に開始できる様に進めているとのこと。

町単独では、上水道の基本料金を半年間免除する。

等などの取組みとのことです。

取りあえず「民報福崎」でのお知らせとします。

ご意見や要望などお知らせ下さい。

拍手[4回]





今年のもち麦は背丈も穂も良く育っているようです。

コロナで大変な状況の中でも生産者は頑張っておられます。

早く正常な生活に戻り消費も進んでほしいですね!



国会では「種苗法」の審議が始まったようです。

日本の農業の根幹に関する問題がコロナ問題の中で・??

まさに”火事場泥棒”です。

政府与党には日本の農業を守る意思がないことは明瞭です

拍手[5回]





タマネギが良く生長し、収穫を待つ頃です。



新型コロナ禍です。

地産地消で取組んでいる学校給食の食材畑。

無駄にならぬようにしてほしい!!

拍手[4回]

カレンダー
12 2026/01 02
S M T W T F S
1 2 3
4 5 6 7 8 9 10
11 12 13 14 15 16 17
18 19 20 21 22 23 24
25 26 27 28 29 30 31
最新コメント
バーコード
カウンター
カウンター
カウンター